冷链业务仓库操作流程与注意事项详解,确?;跷锲分视氚踩?/h1>
身为冷链业务仓库操作的一员,深知冷库收发工作的重要意义。在此环节中,我们需遵循严谨的流程及注意事项,确保货物品质与安全性,赢取客户信赖。以下,我将简述冷链业务仓库作业流程及其注意要点。
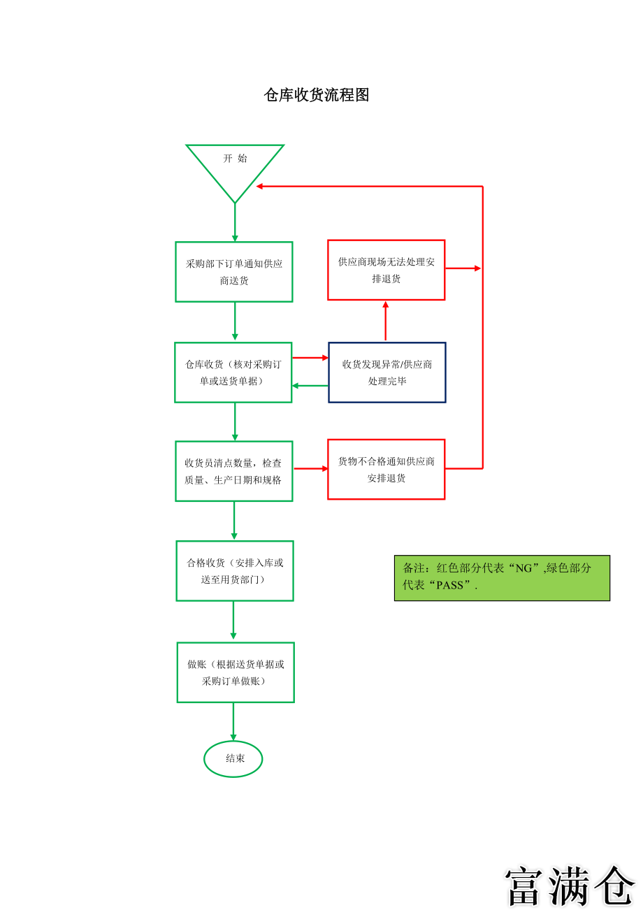
收货流程

在冷库接收到的所有货物流程中,首要步骤便是接纳商品。当载满商品的货车抵达时,我们需迅速核对货物明细表,确认货物种类及数量无误。紧接着,将对货物实施质量检测,关注有无受损或异状情况。若一切状况良好,即刻执行入库事宜,将商品安全储存在既定区域。在此过程中,保持及时有效的沟通与协同至关重要,唯有团队紧密合作,方能确?;跷锏木级扔胪暾浴?/p>
收货过程中需关注物品的保鲜及保温性能。某些物资对于温度敏感,需依据其特质设定适宜的温度与湿度,以保持其最佳储存状态。此外,装卸物资应慎重操作,防止碰撞磨损,确保物资不受损坏。应定时清除周围环境中的杂物,保证空气流通顺畅,防止物资受外源污染。
发货流程
冷链物流中的发货环节至关重要。依据客户订单备好相应货物后,需严谨拣选货物类别及数目,确保发货无任何疏漏。随后,我们使用适当包装材料对货物进行妥善包装,以防其受损。最后,进行装车作业,确?;跷锬馨踩痛镏量突е付ǖ氐?。

发运环节中,务必严控货物温控。温度变动对冷链货物的品质有直接影响,因此需维持车辆温度稳定性并监控其变化情况。此外,需妥善跟踪货物位置与状态,确保及时安全地将货物交付到顾客手上。发运过程中的有效沟通及问题反馈至关重要,只有迅速处理各项问题,方能赢得顾客满意度。
